第7版:客家
3上一版  下一版4
本版标题导航
第7版:客家
2026年4月16日 放大 缩小 默认        

西医东渐 世家肇基
——德济医院与鹤和楼梁氏医学因缘之考述
《岭东日报·潮嘉新闻》选编
梁守熹(1900-1973),字仲谋,梁谦材(靖丞)之子。上海同济大学毕业,德国汉堡大学医学院博士。1943年,任中山大学医学院教授,兼生理研究所主任,1956年被评为中山医首批二级教授。
梁质熹(1927-2013),梁宣恩之子。毕业于上海同济大学医学院,曾参加抗美援朝医疗队。后任西安第四军医大学生理教研室讲师,1959年参加西藏平叛手术队立三等功,1965起任广州医学院讲师,广州医学院生理教研室主任,学术委员会主任。(左为其妻邓素华)
留学德国的堂兄弟——梁伯强与梁仲谋的合影
梅县德济医院落成于民国二十五年十一月(1936年)的为善楼,鹤和楼梁氏不少人曾在德济医院工作。
中山大学医学院民国旧照,鹤和楼家族梁满熹、梁随馨、梁懿文、梁希若、梁旻若、梁利安等人曾就读于中山大学医学院。
梁伯强——医学宗师享誉中西
梁伯强(前中)在指导学生实验
1999年,梁伯强的夫人(中)与(左起)钟世镇、姚开泰、程天民、甄永苏四位院士合影,四人皆为梁伯强学生。
梁懿文(1926-2014),又名志辉,梁伯容之子。1953年毕业于中山医学院医疗系,后服务于澳门镜湖医院,1976年开始担任副院长。曾任澳门中华医学会、中山医学会、嘉应同乡会的名誉会长。图为梁志辉(左二)与中国致公党中央委员会主席黄鼎臣、副主席许志猛合影。
梁希若(1928-2014),梁仲谋之女。1951年毕业于中山大学医学院。1962年担任广州医学院微生物教研室主任,1986年被国家人事部授予中青年有突出贡献专家,是广州医学院授予的首批“有突出贡献的老教授”(中立做实验者)。(本版供图/阿兰若)

●李锦让 王玉婷 袁佳敏

引言:一剂良方 转捩门风

清光绪二十八年(1902),《岭东日报·潮嘉新闻》(7月25日)一则题为“西医神效”的报道,记载了梅州鹤和楼梁氏家族举人梁辑五(又名梁国瑞)之子梁靖丞罹患重症,经德济医院[梅州市人民医院(黄塘医院)前身]德籍医师维(韦)嵩山施治而愈之事。此事不独为一时佳话,更成为梁氏一门由传统科举仕宦之家转向现代医学世家的关键节点,亦为西医在岭东地区传播史上值得铭记的一页。

近日,笔者踏访鹤和楼旧迹,并系统梳理相关报刊、族谱及档案文献,试就德济医院与梁氏家族之间跨越数代的医学渊源作一考述,以溯其流变,明其脉络。

西医神效 从个体救治到家族启蒙

1902年7月25日,《岭东日报》以近于“医案”之笔法,详述梁靖丞病发六日、“粒米不能下咽”之危,及维(韦)嵩山以化验小便、数脉辨舌等法确诊为肝热肾毒,并施以丸剂、药水、外涂等综合疗法,不三日可啜稀饭,越十三日痊愈之经过。文末更附议论,称“世有欲访西医者,幸勿震华佗之妙手,而忽扁鹊之精心也”,实为对当时社会重外科而轻内科之偏见的有力辩证。

此次诊疗,不仅展现西医在诊断与治疗方面的系统性与有效性,亦对梁氏家族产生深远影响。梁靖丞亲身经历“西医神效”之后,遂拜入维(韦)嵩山门下,系统学习西医,成为梅县地区首批本土西医师,后出任梅县崇德医院院长。1905年嘉应州城鼠疫流行,梁靖丞更与维(韦)嵩山共同义务施注疫苗,参与防疫,其事见于1909年《岭东日报》所载:“梁靖丞曾与德国医生维(韦)嵩山一起义务担任注射鼠疫疫苗的工作,为鼠疫的平定做出了重要贡献”,此为地方医卫史上早期中西医合作的珍贵记录。

群星璀璨 鹤和楼梁氏医学世家之形成

梅城西区望杏坊月影塘畔,鹤和楼为清道光举人梁心镜(字鉴三,曾任福建上杭知县,后任福州州官)诸子梁国琛、梁国璋(梁伯聪之父)、梁国瑞、梁国璿等所建,本为诗书传家之宅。然自十九世纪末,德济医院、乐育中学在梅城设立后,引入西方医学与自然科学,梁氏族人遂纷纷转而习医,蔚然成风,终成“群星璀璨”之医学世家。

其中最具代表性者,当推梁伯强。其为梁靖丞之堂侄,早年留学德国慕尼黑医科大学,获博士学位,归国后致力于病理学教学与研究,被誉为中国现代病理学奠基人之一,并当选为中国科学院学部委员。其学术地位尊隆,有中山大学医学院“八大金刚”及“南梁北胡”之誉(注:“南梁北胡”是中国医学界对两位病理学奠基人的并称,其中“南梁”指梁伯强,“北胡”指胡正详。胡正详,北平协和医学院出身的病理学家,曾任中国医学科学院副院长),所培养之杨简(中国著名病理学家、中国科学院学部委员,梅县东门外绿溪书屋,今梅城虹桥头)、钟世镇(现代临床解剖学奠基人、中国科学院院士,梅州市五华周江镇冰坎村)、何凯宣(组织胚胎学家、暨南大学医学教授,梅州市梅江区西阳镇秀竹村黄竹塘人)等,亦成为我国医学界之中坚力量。

梁靖丞一脉,后人亦多承医业。其次子梁仲谋获德国汉堡大学医学院博士学位,任中山大学医学院生理学教授兼生理研究所主任,梁仲谋之妻周兰英服务于黄塘医院;长子梁伯容为德济医院培养之首批西医师,后自设诊所,梁伯容之妻潘国英任职于崇德医院产科。

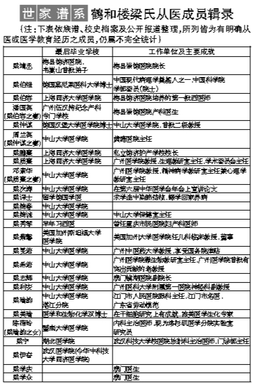
据族谱及相关档案统计,鹤和楼梁氏一族中,梁伯强、梁仲谋、梁质熹、梁腾熹等曾就读于同济德文医学堂(今华中科技大学同济医学院);梁满熹、梁随馨、梁希若、梁利安等则毕业于中山大学医学院。族人留学之地遍及德、日、英、美,执业领域广涉病理、生理、妇产、精神、微生物等科。其中梁腾熹于二十世纪三十年代受聘于德济医院,协助外籍医师培训中国助手,后更出任私立德济护产学校校长,于地方医学教育贡献良多。

结语 医脉百年 薪火不绝

自1902年梁靖丞受治于德济医院,至一门之中医学才俊辈出,鹤和楼梁氏家族之转型,不仅为一家一族之佳话,更是近代中西医学交融与地方社会转型的生动缩影。德济医院作为西医入梅之先驱,其诊疗实践与教育推广,与梁氏家族之回应与投身,共同构成一段“西医东渐、世家肇基”的完整叙事。这段百年医脉,既为梅州地方史与医学史留下珍贵遗产,亦为理解文化传播、知识转型与家族变迁之关系,提供了深刻的历史注脚。

(参考文献:1、《岭东日报·潮嘉新闻》梅州客家侨乡史料选编(广东人民出版社,2018年12月第1版)2、梅城望杏坊鹤和楼《梁氏族谱》及展陈资料3、广东高等教育出版社2017年11月第1版《世纪学人:寻访梅州籍院士》)

 
 
 
 
关闭