第1版:要闻
下一版4
本版标题导航
第1版:要闻
2024年10月19日 放大 缩小 默认        

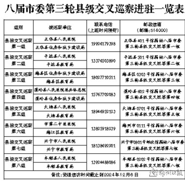
八届市委第三轮县级交叉巡察完成进驻

本报讯 根据市委巡察工作部署,截至10月16日,第三轮县级交叉巡察8个巡察组全部进驻被巡察党组织开展工作。

本轮巡察对8个县(市、区)的16个县级单位党组织开展异地交叉巡察。被巡察党组织分别召开进驻动员会,县级巡察工作领导小组成员出席会议,并传达学习中央和省委、市委有关巡视巡察工作会议精神,对本轮巡察工作提出要求。

会议强调,要坚持以习近平新时代中国特色社会主义思想为指导,全面贯彻巡视工作方针,把“两个维护”作为根本任务,深入贯彻落实党的二十大和二十届二中、三中全会精神,做深做实政治监督,聚焦教育、医疗、住房和城乡建设领域群众身边不正之风和腐败问题,紧盯行业领域主责主业、紧盯“一把手”和关键少数、紧盯人民群众反映强烈的突出问题,着力发现和纠正政治偏差,为全力建设苏区融湾先行区,推动梅州苏区加快振兴、共同富裕提供坚强政治保障。要求被巡察党组织提高政治站位、强化政治担当,正确对待、坚决支持、全力配合巡察工作,同题共答、同向发力,共同完成好本次巡察任务。

各被巡察党组织主要负责人表示,将从落实“两个维护”的高度,深刻认识巡察工作的重要意义,切实增强接受巡察监督的政治自觉、思想自觉和行动自觉,以自我革命的勇气,积极主动支持配合巡察工作,并以本次巡察为契机,推动各项工作再上新台阶。

本轮巡察时间为2024年10月上旬至12月上旬。巡察期间,设立专门值班电话和邮政信箱,主要受理反映被巡察党组织领导班子及其成员、下一级党组织主要负责人和重点岗位人员问题的来信来电来访,重点是关于违反政治纪律、组织纪律、廉洁纪律、群众纪律、工作纪律和生活纪律等方面问题反映。其他不属于巡察受理范围的信访问题,将按规定转交有关部门处理。巡察组受理信访时间截止到2024年12月6日。(市委巡察办)

 
 
上一篇  
 
关闭