第1版:要闻
下一版4
本版标题导航
第1版:要闻
2024年7月24日 放大 缩小 默认        

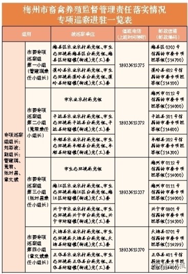
全市畜禽养殖监督管理责任落实情况专项巡察工作启动

本报讯 根据市委统一部署,从7月中旬开始,市委专项巡察组对市农业农村局党组、市生态环境局党组、各县(市、区)农业农村局党组、市生态环境局各县(市、区)分局党组和各镇(街道)党(工)委开展畜禽养殖监督管理责任落实情况专项巡察。近日,市委专项巡察组已进驻有关单位开展工作。

市委专项巡察组坚持以习近平生态文明思想为指导,坚守政治巡察定位,围绕贯彻落实畜禽养殖的法律法规、政策文件和中央、省环保督察督办问题整改落实等方面情况开展政治监督,紧盯畜禽养殖监督管理职能责任,特别是畜禽养殖污染防治责任落实方面的情况,深入查找存在的突出问题,着力发现和纠正不作为、慢作为、乱作为、吃拿卡要等不正之风和腐败问题。本次巡察将突出“专”的特点,强化立行立改,边巡边查,推动县镇两级党委和政府压实畜禽养殖污染防治主体责任,督促相关职能部门认真履行主管监管责任,一体打好污染防治攻坚战,护航绿美梅州生态建设。

本次专项巡察时间为7月中旬至8月上旬。其间,市委专项巡察组设立专门联系电话和信箱,主要受理反映畜禽养殖监督管理方面问题的来信来电来访,其他不属于本次巡察受理范围的信访问题,将按规定移交有关部门处理。巡察组受理信访截止时间为2024年8月9日。(市委巡察办)

 
 
上一篇  下一篇  
 
关闭