第8版:黄塘院刊
3上一版  下一版4
本版标题导航
第8版:黄塘院刊
2024年3月28日 放大 缩小 默认        

早防早筛 远离肝硬化

爱肝护肝体检项目扫码登记
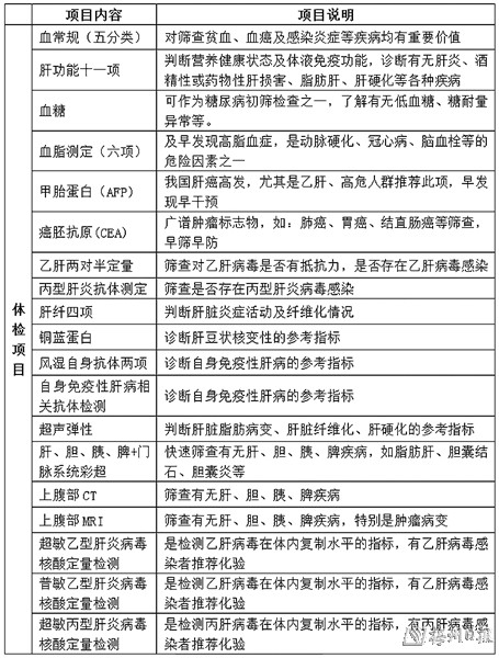
爱肝护肝体检项目推荐

熬夜晚睡、喝酒应酬,当今快节奏的生活,每个人都背负着巨大压力,伴随而来的是内分泌失调、急躁易怒、失眠多梦、口臭肝火旺等,这些都是肝“受伤”的反应。

俗话说“肝脏不好,未老先倒”,肝脏是人体的重要器官,承担着消化、解毒、代谢、储存等重要功能,关爱肝脏、保护肝脏的健康至关重要。

需要注意的是,许多肝脏疾病在早期并没有明显的症状,被称为“隐形杀手”,例如肝硬化,如果不早期筛查早期治疗,可能会导致消化道出血、肝性脑病、肝肾综合征、肝细胞癌等,严重危害健康。

我们应该如何护肝、爱肝呢?

导致肝硬化或者其他肝病的罪魁祸首往往与自身基础疾病或者日常作息饮食有关,像肥胖、2型糖尿病、代谢综合征、慢性乙肝病毒感染、长期过量饮酒等都是引发肝硬化的高危因素。日常生活中,我们应注意以下这几个方面:

1、不抽烟,不酗酒,健康膳食,避免高脂肪高热量饮食;

2、多运动,不超重,规律作息,不熬夜;要保持好心情,改掉坏脾气;

3、接种乙肝疫苗,预防肝病;

4、避免滥用药物,加重肝脏负担;

5、定期体检,筛查乙肝、丙肝病毒感染、肝硬化、肝癌;

6、发现慢性肝病,尽早到肝病专科积极治疗慢性肝病,别因“没感觉”就忽略。

有肝炎病史、肝癌家族史、5-8年酗酒史、肝硬化史的人群,应定期进行肝脏体检,以便早发现早治疗。即使不是高危人群,也应注意日常爱肝护肝,定期筛查。

●爱肝护肝体检套餐

梅州市人民医院推出“爱肝护肝”体检套餐,该套餐还能享受9折优惠,优惠截止至2024年4月18日。可扫下方二维码填报信息,预约检查,填报后有工作人员联系您确定检查项目和时间,为您提供便捷的服务。

咨询电话:0753-2521908;17880521923。

 
 
上一篇  下一篇  
 
关闭